DWXT40B20R-L
DWXT40B20R-L
DWXT40B20R-L
DWXT40B20R-L
DWXT40B20R-L
DWXT40B20R-L

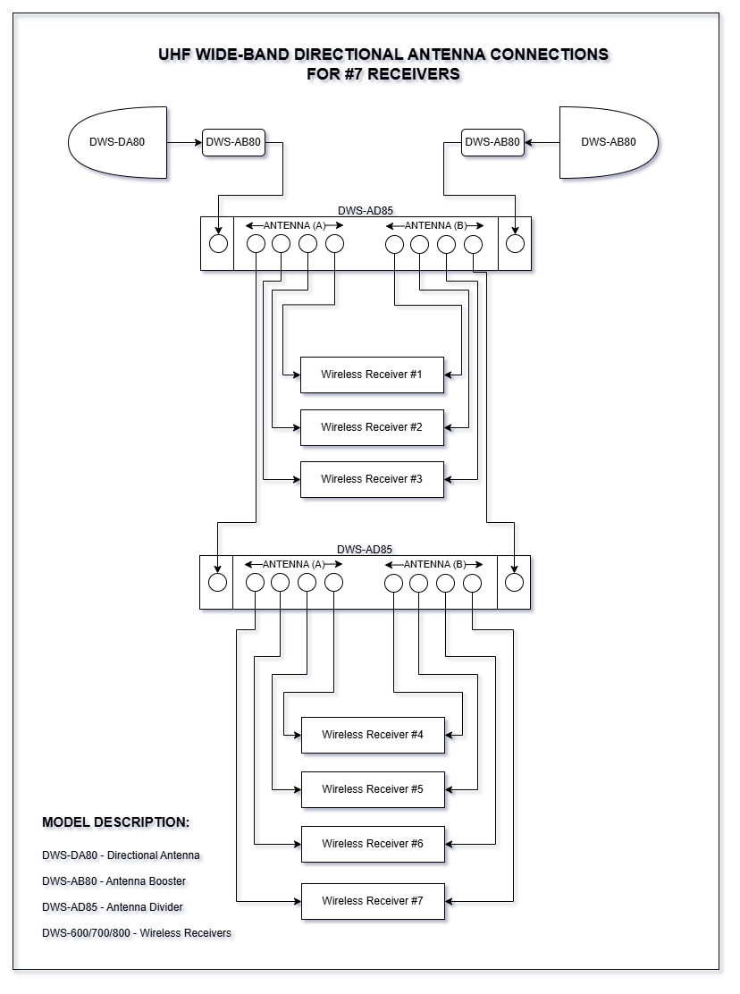
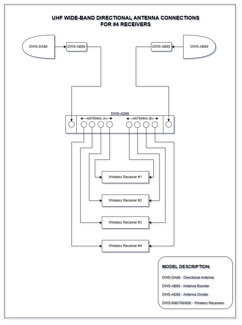
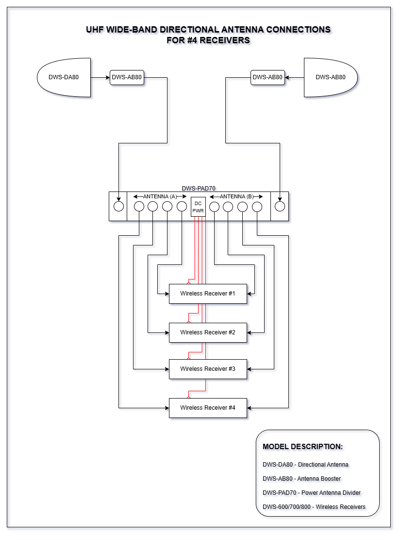
DWS-DA80

UHF Wideband Directional Antenna

DWS-DA80 Wideband Directional Log-Periodic antenna is designed to enhance wireless audio transmission performance. Covering the UHF 470–860 MHz frequency range, it ensures stable and reliable signal reception. Paired with the adapter and the UHF antenna booster DWS-AB80, it further amplifies signal strength, delivering optimal performance for various audio applications.

Tech Specification

Model DWS-DA80
Frequency range UHF 470 – 860 MHz
Impedance 50 Ω
Gain 7 dBi
Connector TNC female
Dimensions (mm) 288 x 262
Weight (g) 178

Compatible

DWS-AB80

UHF Antenna Booster

Accessories