DWXT40B20R-L
DWXT40B20R-L
DWXT40B20R-L
DWXT40B20R-L

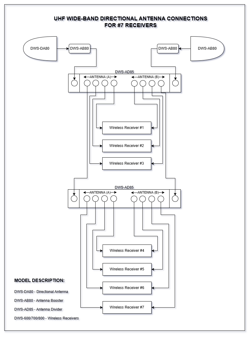
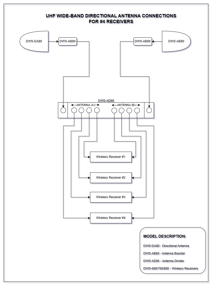
DWS-AD85

UHF Wideband 4-Channel Antenna Divider

The DWS-AD85 is a wideband four-channel antenna splitter designed to integrate four sets of wireless receiver antennas. Covering UHF 500-700 MHz or 700-960 MHz frequency bands, it ensures stable and reliable signal distribution, making it ideal for various professional audio applications.

Tech Specification

Model DWS-AD85
Frequency range UHF 500 – 700 MHz or 700 – 960 MHz
Gain 0 dB ± 3 dB
Connector 2 sets of 1-to-4 active BNC outputs (female); 1 pair of active BNC intputs (female). 50 Ω Impedance.
Power supply 12 – 15 V DC
Dimensions (mm) 420 x 198 x 44
Weight (kg) 1.5

Compatible

DWS-AB80

UHF Antenna Booster

DWS-DA80

UHF Wideband Directional Antenna

DWS-804

UHF Quad-Channel Modular Chassis, True Diversity Professional Wireless Receiver

DWS-802

UHF Dual-Channel Modular Chassis, Multi-Functional Professional Wireless System

DWS-RA80

UHF Dipole Omni-Directional Antenna

Accessories