DWXT40B20R-L
DWXT40B20R-L
DWXT40B20R-L
DWXT40B20R-L

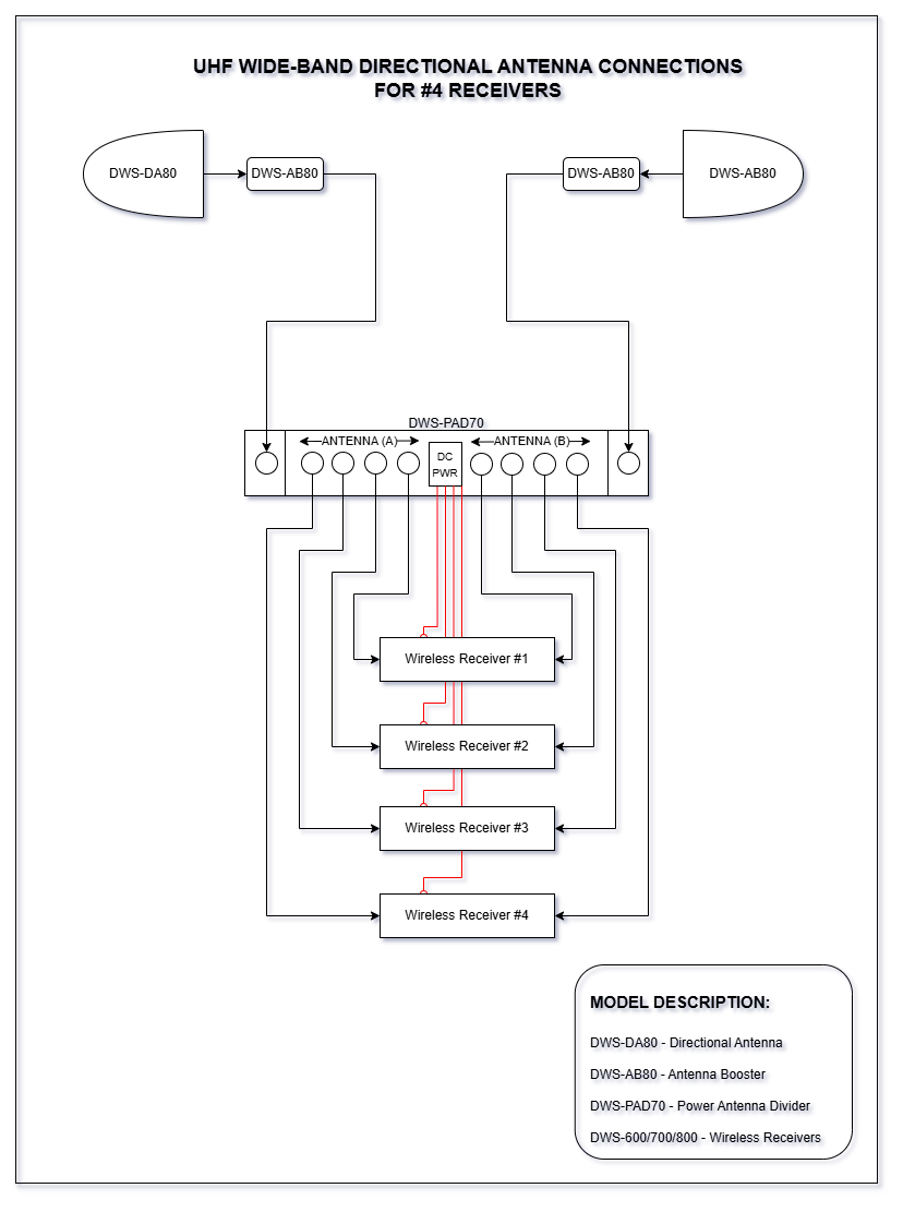
DWS-PAD70

UHF Wideband 4-Channel Antenna Divider with Power

The DWS-PAD70 is a wideband four-channel antenna distributor designed to integrate four wireless receiver antennas and provide power to four wireless receivers, covering UHF frequencies of 500-700 MHz or 700-960 MHz. It ensures stable and reliable signal distribution, making it ideal for various professional audio applications.

Tech Specification

Model DWS-PAD70
Frequency range UHF 500 – 700 MHz or 700 – 960 MHz
Gain 0 dB ± 3 dB
Connector 2 sets of 1-to-4 active BNC outputs (female); 1 pair of active BNC intputs (female). 50 Ω Impedance.
Power supply 100-240 V / 60 Hz
Power output 12-15 V / 3.6 A
Dimensions (mm) 420 x 198 x 44
Weight (kg) 1.56

Compatible

DWS-FM801

Rear-to-Front Cables (Set)

DWS-AB80

UHF Antenna Booster

DWS-RA80

UHF Dipole Omni-Directional Antenna

DWS-DA80

UHF Wideband Directional Antenna

DWS-612

UHF Dual-Channel, True Diversity Professional Wireless Microphone System

DWS-611

UHF Single-Channel, True Diversity Professional Wireless Microphone System

DWS-602

UHF Dual-Channels, Professional Wireless Microphone System

DWS-601

UHF Single-Channel, Professional Wireless Microphone System

Accessories